中文版  |   English  |   加入收藏  |   客服热线:400-0532-596
海博微信公众号
海博天猫旗舰店
培养基
所在位置:产品中心-> HBI微生物生化鉴定条-> HBI O157菌生化鉴定条(GB)

HBI O157菌生化鉴定条(GB)

英文名称:
产品货号:HBIG03
产品规格:5条/盒
产品价格:175元
保质期:一年
产品用途:用于大肠杆菌0157:H7/NM生化鉴定。(GB4789.36标准)
备  注:每盒需配套1盒HB8281 V-P试剂盒,1盒HB8280甲基红指示剂,1盒HB8279 kovacas靛基质试剂盒,1盒GS070无菌液体石蜡

产品介绍:

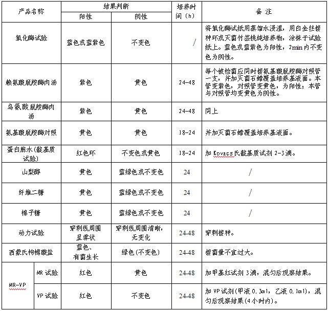
   用于大肠杆菌0157:H7/NM生化鉴定,每条包括:山梨醇、色氨酸肉汤(蛋白胨水)、MR-VP( 2孔)、氧化酶试纸、西蒙氏枸椽酸盐、鸟氨酸、赖氨酸、氨基酸脱羧酶对照、纤维二糖、棉子糖、动力试验共12生化反应。(GB标准)

添加剂:每盒鉴定条需配套

1盒 HB8281 V-P试剂盒 

1盒 HB8280 甲基红指示剂

1盒 HB8279 kovacas靛基质试剂盒

1盒 GS070 无菌液体石蜡

使用方法:

1.实验准备:

从包装盒中取出一条生化鉴定条,打开盖子,用打孔器开孔或直接把膜撕掉。如果染菌或变色,则不能使用,重新拿一条。注:打孔器用75%酒精擦拭后使用。

2、接种方法:

取初步生化试验后的可疑菌落,划线接种到营养琼脂平板进行纯化培养(36±1℃培养18-24h),取纯化菌落做氧化酶试验和接种山梨醇、靛基质(蛋白胨水)、MR-VP 2支、西蒙氏枸橼酸盐、鸟氨酸、赖氨酸、氨基酸脱羧酶对照、纤维二糖、棉子糖、半固体动力试验。请参照GB/T4789.36标准判断结果。

菌悬液法:

取一内盛2ml无菌生理盐水试管,用接种针从营养琼脂平板上挑取单个菌落至无菌生理盐水中仔细研磨制成均一细菌菌悬液,每孔加入100ul菌悬液。其中动力试验采用穿剌接种,鸟氨酸、赖氨酸和氨基酸对照需加灭菌石蜡覆盖液面。

3.接种完后做好标记,盖上盖子,放入底托中,放置36℃±1℃培养.

4.培养结束后,放在记录卡上观察。


需滴加试剂明细表 

HBI O157 菌生化鉴定条接入O157 菌后:

HBI O157 菌生化鉴定条(GB)质量控制:

按使用说明进行操作,接种后置36±1℃培养。

相关资料:

生化试验该如何选择生化管 请参考:青岛海博-生化管系列详情表(供选品参考) 点击查看

生化鉴定管说明书 点击查看

HBI 0157菌生化鉴定条使用说明书(HBIG03) 点击查看


O157菌生化鉴定同名产品推荐:

HBI O157菌生化鉴定条(GB)相关产品:

产品货号产品名称产品规格产品说明及用途
HB8679 博检革兰氏阴性细菌鉴定系统
5条/套 用于革兰氏阴性细菌的鉴定
HBIG01 HBI沙门氏菌生化鉴定条(GB)
5条/盒 用于沙门氏菌的生化鉴定(GB4789.4标准)
HBIS01 HBI沙门氏菌生化鉴定条(SN)
5条/盒 用于沙门氏菌的生化鉴定(SN/T1059.7标准)
HBIS02 HBI副溶血性弧菌生化鉴定条(SN)
5条/盒 用于副溶血性弧菌的生化鉴定(SN/T0173标准)
HBIG04-1 HBI志贺氏菌生化鉴定条(GB)
5条/盒 用于志贺氏菌的生化鉴定(GB4789.5标准)
HBIG05 HBI变形杆菌生化鉴定条(GB)
5条/盒 用于变形杆菌的生化鉴定(WS/T9标准)
HBIS03 HBI单增李斯特氏菌生化鉴定条(SN)
5条/盒 用于单增李斯特氏菌的生化鉴定(SN/T0184.1标准)
HBIG06 HBI单增李斯特氏菌生化鉴定条(GB)
5条/盒 用于单增李斯特氏菌的生化鉴定(GB4789.30标准)
HBIS04 HBI霍乱弧菌生化鉴定条(SN)
5条/盒 用于霍乱弧菌的生化鉴定(SN/T1022标准)
HBIG08 HBI肠杆菌科细菌生化鉴定条(GB)
HBI Rapid ID Panel For Enterobacteriaceae Bacteria
5条/盒 用于肠杆菌科细菌的生化鉴定(GB4789.41标准)
HBIG09 HBI阪崎肠杆菌生化鉴定条(GB)
5条/盒 用于阪崎肠杆菌的生化鉴定(GB4789.40标准),用HBIG09-1替代
HBIG11 HBI乳酸菌生化鉴定条(GB)
5条/盒 用于乳酸菌的生化鉴定(GB4789.35标准)
HBIG02-1 HBI副溶血性弧菌生化鉴定条(新国标)
5条/盒 用于副溶血性弧菌的生化鉴定(GB4789.7标准)
HBIG12-1 HBI致泻大肠埃希氏菌生化鉴定条
5条/盒 用于致泻大肠埃希氏菌的生化鉴定(GB4789.6标准)
HBIG13 HBI大肠杆菌生化鉴定条
5条/盒 用于大肠杆菌的生化鉴定(GB4789.38标准)
HBIG07-1 HBI蜡样芽胞杆菌生化鉴定条(新标准)
5条/盒 用于蜡样芽胞杆菌的生化鉴定(GB4789.14标准)
HBIG14 HBI芽孢杆菌生化鉴定条
5条/盒 用于芽孢杆菌生化鉴定,包括凝结芽孢杆菌的生化鉴定
最 新 产 品
 亚历山大硅酸盐细菌培养基
 TBX琼脂平板(9cm)
 含225ml磷酸盐缓冲液均质袋(可立式)
 PH7.0氯化钠-蛋白胨缓冲液瓶装(90ml)
 胰酪大豆胨液体培养基瓶装(200ml)
 微孔滤膜(无菌、MCE)
 
推 荐 产 品
 颗粒培养基
 显色培养基
 水样采集袋
 厌氧培养袋
 HBI微生物生化鉴定条
 一次性平板
 一次性运送培养基
 无菌均质袋
 瓷珠菌种保存管
 博检革兰氏阴性细菌鉴定系统
 基因工程大肠杆菌培养基
 
产品目录
开云online(中国) | 关于我们 | 网上商城 | 在线客服 | 联系我们
业务联系电话
   400-0532-596 0532-66087773
   0532-66087762 0532-81935169
邮箱:qdhbywg@vip.126.com
地址:青岛市城阳区锦汇路1号A2栋
产品技术咨询
  工作日(周一至周六8:00-18:00):
  18562658263 13176865511
  其它时段:13105190021
投诉与建议:13105190021 13006536294
(注:以上手机号均与微信同号)