

海博微信公众号
海博天猫旗舰店




使用商品化脱水合成培养基制备培养基时,应严格按照厂商提供的使用说明配制,如质量/体积、 pH、制备条件、灭菌条件﹑操作步骤等。当使用独立成分制备培养基时,按配方准确配制﹐记录所有配制步骤。另外,记录所有使用成分的特性(如代号和批号等)。
(1)水
配制培养基应使用蒸馏水或相同质量的水,以排除测试条件下抑制或影响微生物生长的物质。如果蒸馏水时用氯消毒的水制备的,在蒸馏前应先对氯进行中和。盛放蒸馏水的容器最好是由中性材料制成的(如中性玻璃,聚乙烯等),在初次使用前要确认容器中不含有任何抑制因子。
如果是商业饮用水或城市供应生活用水,因其水质已经符合GB 19298—2014《食品安全国家标准 包装饮用水》或 GB 5749-2006《生活饮用水卫生标准》,实验室需要确保实验用水符合GB 4789.28-2013 中 3.3.2的规定,即其电导率在25℃时不应超过25μS/cm(相当于电阻率≥0.4MΩ·cm) ,除非另有规定要求。水的微生物污染不应超过103CFU/mL。应按GB4789.2,采用平板计数琼脂培养基,在36℃±1℃培养48h±2h进行定期检查微生物污染。
反之,实验室需要首先证明培养基制备用水符合GB 19298-2014《食品安全国家标准 包装饮用水》、GB 5749-2006《生活饮用水卫生标准》或GB/T 27405-2008《实验室质量控制规范 食品微生物检测》,适用前还得符合GB 4789.28-2013中 3.3.2的规定。
(2)称量和复水
称量所需量的脱水培养基(注意缓慢操作,必要时佩戴口罩或在通风柜中操作,以防吸入含有有毒物质的培养基粉末),先加入少量的水,充分混合(注意避免培养基结块),然后再加水至所需的量。
(3)溶解和分装
脱水培养基加水后适当加热,并不停搅拌使其快速溶解,必要时,重新溶解。含琼脂的培养基在加热前应先浸泡几分钟。由个别成分制备的培养基应将不同成分分别加入适量的水中,并充分溶解,然后再加水至所需的量。
(4)pH的测定和调整
用pH计测pH,必要时进行调。在实验室用个别成分制备的培养基,除特殊说明外,培养基灭菌并冷却到25℃时,培养基的pH变化不应超过0.2。一般使用大约浓度为40g/L(约lmol/L )的NaOH溶液或浓度约为36.5g/L(约lmol/L)的盐酸溶液进行培养基pH的调整。值得注意的是,商品化的培养基在高压灭菌前后的pH可能变化很大,但使用质量好的蒸馏水或去离子水配置时,灭菌前不需要调节pH。
(5)分装
将配制好的培养基分装到适当的容器中,根据不同用途,谷益的体枳可为培养基体积的1倍、2倍或3倍。
(6)灭菌
培养基和试剂的灭菌通常采用湿热灭菌或过滤灭菌。但有些特殊培养基(如嗜盐琼脂培养基,MKTTn,科玛嘉弧菌显色培养基等)只能煮沸灭菌。煮沸后应迅速冷却﹐避光保存;明胶,血清、糖类等不耐高温的物质,应采取高压锅低温灭菌法/间歇灭菌法灭菌;有些试剂不需灭菌,可以直接使用(参见相关国际标准或供应商使用说明)。
湿热灭菌通常在高压锅或制备培养基的容器中进行,一般高压灭菌采用用121℃灭菌15min。当培养基体积超过1000mL时,要对灭菌条件进行适当的调整,但应按照国际标准或使用说明的规定进行。高压灭菌条件要通过放置测试条或热电耦进行监测,以保证灭菌的质量。灭菌效果的控制是关键。加热后采用适当的方法冷却,以防加热过度﹐这对于肠道菌培养基(如EC、LST,GN等)和大容器中的培养基的灭菌十分重要。
过滤除菌可在真空负压或正压的条件下进行,使用孔径为0.22um 的滤膜或过滤垫,过滤前先将滤膜或过滤垫除菌,过滤器在121℃灭菌15min,可以整体灭菌也可以拆卸后灭菌,必要时在生物安全柜中无菌组装。为达到过滤效果,操作者应事先将滤膜用无菌水润湿。
所有培养基湿热或过滤灭菌后,必需进行监测,尤其是要对pH、颜色、无菌效果和均匀性等指标进行监测。
(7)添加成分的制备
制备含有有毒物质的添加成分(尤其是抗生素)时,需要特别小心(必要时在通风柜内操作),避免因粉末的扩散造成实验人员过敏或发生其他不良反应。制备溶液时要特别小心并按产品使用说明操作,不要使用过期的试剂。对于抗生素工作溶液,应当现用现配。在特定环境下,抗生素溶液应适量分装后冷冻储存,但解冻后的溶液不能再次冷冻,生产厂商应提供冷冻对抗生素活性影响的有关资料,也可由使用者自行测定。
(8)培养基配置的安全防护
培养基产品在实验人员看来是安全的,但是有些个别的培养基也是会有一定的危害性。一般营养类培养基的配方中含:肉浸液﹑蛋白胨类、糖类、酵母浸粉﹑氯化钠和琼脂等基本营养物质。此类培养基对人体基本无害,即使少量吸人也对人体无害,如营养琼脂、平板计数琼脂、营养肉汤、胰蛋白胨琼脂﹑胰蛋白胨肉汤等。
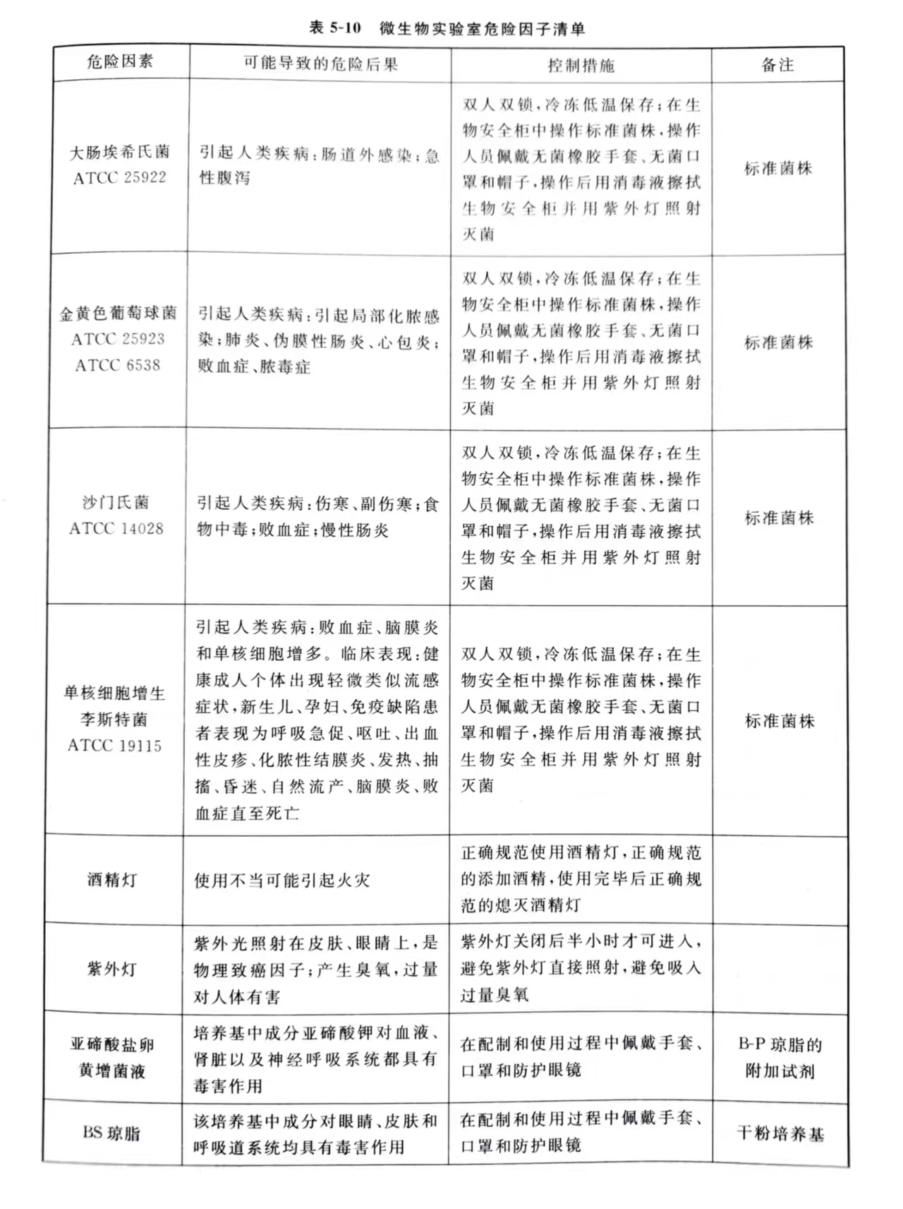
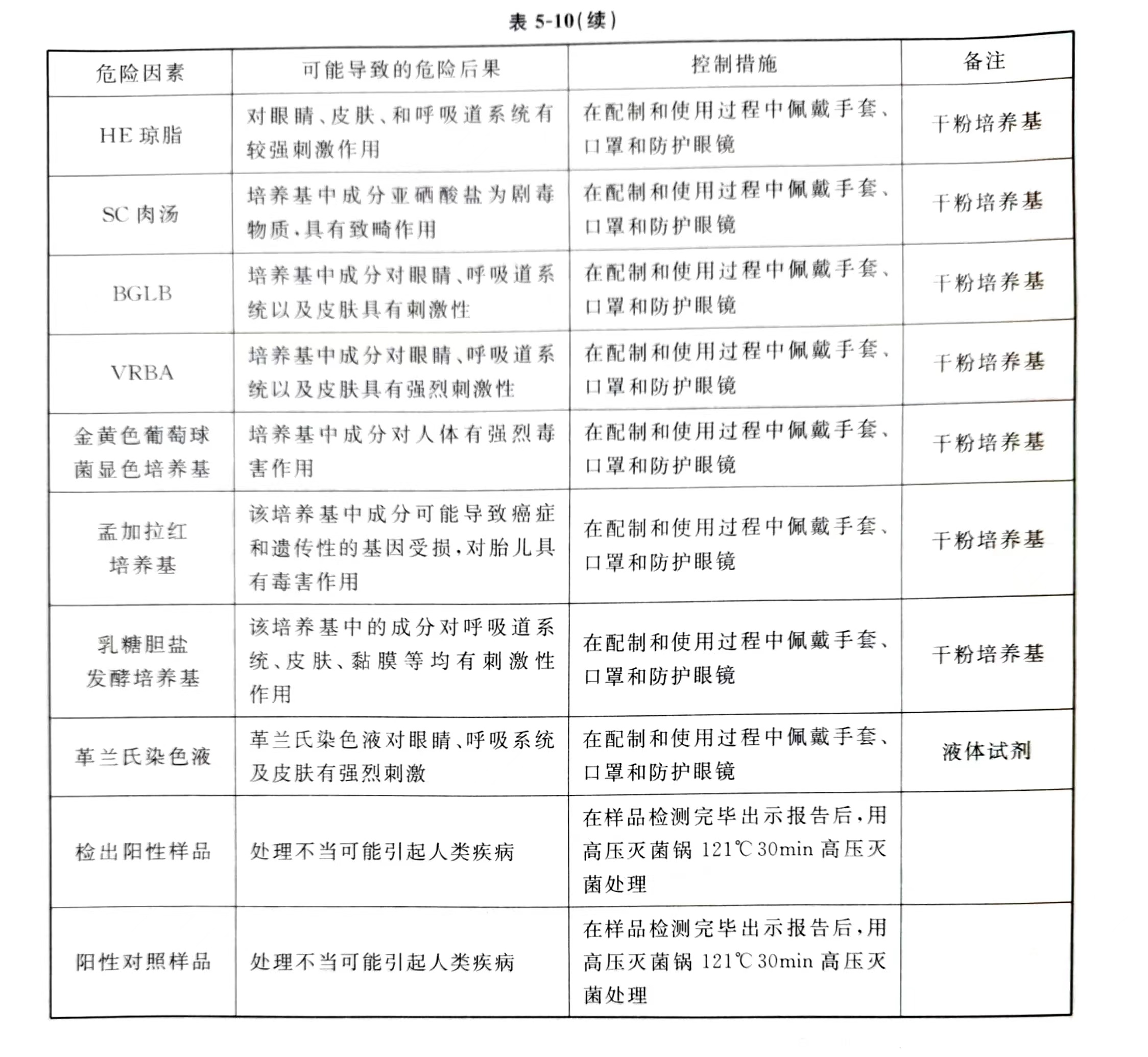
有些选择性培养基组成成分,含有抑制非目标菌生长成分,如胆盐、染料、抗生素、重金属等。此类培养基对人体基本有害,即使少量吸入也对人体有害,一般皮肤接触后需立即清洗,同时对环境也有污染。粉末状干燥培养基对人体危害主要是粉尘吸入,粉末状干燥培养基对环境危害主要随意抛弃。实验室应识别出这些危害因子,列出清单(见表5-10) ,必要时予以风险分级和防控,警示各位员工。


上一篇:OAES琼脂
下一篇:肉汁、淀粉琼脂
