中文版  |   English  |   加入收藏  |   客服热线:400-0532-596
海博微信公众号
海博天猫旗舰店
微生物技术资料
文章检索
  开云online(中国) > 微生物知识->微生物基本知识->生物安全的基本概念

生物安全的基本概念



录入时间:2015-4-23 9:36:01 来源:青岛海博生物

生物危险

感染性的致病因子,无论是直接感染,还是间接地散播到环境中去,对人类、动物或植物都是一个现实的或潜在的危险。

生物因子

一切微生物和生物活性物质被称之为生物因子。

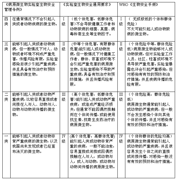
《标准》根据生物因子对个体和群体的危害程度将其分为4级。

《条例》根据病原微生物的传染性、感染后对个体或者群体的危害程度将其分为4类。

国内外病原微生物危害程度分类比较

生物安全

生物安全是指避免危险生物因子(特别是偶然的和有意利用的生物因子)造成实验室人员暴露、向实验室外扩散并导致危害的综合措施。生物安全包含:生物安全设施设备,生物安全管理体系,标准操作技术规范。

 

 

上一篇:离心机的使用

下一篇:微生物的危害评估

相关文章:
GB 4789.18食品微生物学检验 乳与乳制品采样和检样处理 新旧标准对比详解 生物灭菌指示剂(湿热法)的原理和使用
降解含氯有机化合物的微生物 环境保护中常见的微生物群
抗生素生物合成反应和途径 微生物延迟期的定义及生理特性
丁酸发酵的微生物 丙酸发酵的微生物
利用微生物降解有毒、难分解的污染物 厌氧微生物群
开云online(中国) | 关于我们 | 网上商城 | 在线客服 | 联系我们
业务联系电话
   400-0532-596 0532-66087773
   0532-66087762 0532-81935169
邮箱:qdhbywg@vip.126.com
地址:青岛市城阳区锦汇路1号A2栋
产品技术咨询
  工作日(周一至周六8:00-18:00):
  18562658263 13176865511
  其它时段:13105190021
投诉与建议:13105190021 13006536294
(注:以上手机号均与微信同号)