

海博微信公众号
海博天猫旗舰店




微生物计数法系用于能在有氧条件下生长的嗜温细菌和真菌的计数。
当本法用于检查非无菌制剂及其原、辅料等是否符合相应的微生物限度标准时,应按下述规定进行检验,包括样品的取样量和结果的判断等。除另有规定外,本法不适用于活菌制剂的检査。
微生物计数试验环境应符合微生物限度检查的要求。检验全过程必须严格遵守无菌操作,防止再污染,防止污染的措施不得影响供试品中微生物的检出。单向流空气区域、工作台面及环境应定期进行监测。
如供试品有抗菌活性,应尽可能去除或中和。供试品检査时,若使用了中和剂或灭活剂,应确认其有效性及对微生物无毒性。
供试液制备时如果使用了表面活性剂,应确认其对微生物无毒性以及与所使用中和剂或灭活剂的相容性。
计数方法
计数方法包括平皿法、薄膜过滤法和最可能数法(Most-Probable-Number Method, 简称 MPN 法)。MPN 法用于微生物计数时精确度较差,但对于某些微生物污染量很小的供试品,M P N法可能是更适合的方法。
供试品检查时,应根据供试品理化特性和微生物限度标准等因素选择计数方法,检测的样品量应能保证所获得的试验结果能够判断供试品是否符合规定。所选方法的适用性须经确认。
计数培养基适用性检査和供试品计数方法适用性试验
供试品微生物计数中所使用的培养基应进行适用性检查。
供试品的微生物计数方法应进行方法适用性试验,以确认所采用的方法适合于该产品的微生物计数。
若检验程序或产品发生变化可能影响检验结果时,计数方法应重新进行适用性试验。
菌种及菌液制备
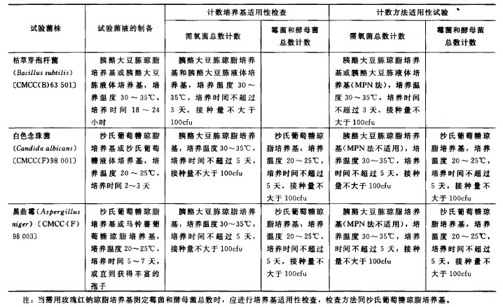
菌种 试验用菌株的传代次数不得超过5 代(从菌种保藏中心获得的干燥菌种为第0 代),并采用适宜的菌种保藏技术进行保存,以保证试验菌株的生物学特性。计数培养基适用性检查和计数方法适用性试验用菌株见表1。
菌液制备 按表1 规定程序培养各试验菌株。取金黄色葡萄球菌、铜绿假单胞菌、枯草芽孢杆菌、白色念珠菌的新鲜培养物,用PH7.0无菌氣化钠-蛋白胨缓冲液或0.9%无菌氣化钠溶液制成适宜浓度的菌悬液;取黑曲霉的新鲜培养物加人3〜5ml含0. 05% (m l/m l)聚山梨酯8 0的pH7_0无菌氯化钠-蛋白胨缓冲液或0.9%无菌氣化钠溶液,将孢子洗脱。然后,采用适宜的方法吸出孢子悬液至无菌试管内,用含0. 05%(ml/ml)聚山梨酯8 0的pH7. 0 无菌氣化钠-蛋白胨缓冲液或0. 9%无菌氣化钠溶液制成适宜浓度的黑曲霉孢子悬液。
菌液制备后若在室温下放置,应在2 小时内使用;若保存在2〜8*C,可在2 4小时内使用。黑曲霉孢子悬液可保存在2〜8 ° C ,在验证过的贮存期内使用。
阴性对照
为确认试验条件是否符合要求,应进行阴性对照试验,阴性对照试验应无菌生长。如阴性对照有菌生长,应进行偏差调查。
培养基适用性检査
微生物计数用的成品培养基、由脱水培养基或按处方配制的培养基均应进行培养基适用性检查。
按表1 规定,接种不大于lOOcfu的菌液至胰酪大豆胨液体培养基管或胰酪大豆胨琼脂培养基平板或沙氏葡萄糖琼脂培养基平板,置表1 规定条件下培养。每一试验菌株平行制备2 管或2 个平皿。同时,用相应的对照培养基替代被检培养基进行上述试验。
被检固体培养基上的菌落平均数与对照培养基上的菌落平均数的比值应在0.5〜2 范围内,且菌落形态大小应与对照培养基上的菌落一致;被检液体培养基管与对照培养基管比较,试验菌应生长良好。
计数方法适用性试验
1. 供试液制备
根据供试品的理化特性与生物学特性,采取适宜的方法制备供试液。供试液制备若需加温时,应均勻加热,且温度不应超过45#C 。供试液从制备至加人检验用培养基,不得超过1 小时。
常用的供试液制备方法如下。如果下列供试液制备方法经确认均不适用,应建立其他适宜的方法。
(1)水溶性供试品 取供试品,用PH7.0无菌氣化钠-蛋白胨缓冲液,或PH7. 2磷酸盐缓冲液,或胰酪大豆胨液体培养基溶解或稀释制成1 : 1 0供试液。若需要,调节供试液p H值至6〜8。必要时,用同一稀释液将供试液进一步1 0倍系列稀释。水溶性液体制剂也可用混合的供试品原液作为供试液。
(2)水不溶性非油脂类供试品 取供试品,用pH7. 0 无菌氯化钠-蛋白胨缓冲液,或PH7. 2 磷酸盐缓冲液,或胰酪大豆胨液体培养基制备成1 : 1 0供试液。分散力较差的供试品,可在稀释液中加人表面活性剂如0 . 1 %的聚山梨酯80,使供试品分散均匀。若需要,调节供试液p H 值至6〜8。必要时,用同一稀释液将供试液进一步1 0倍系列稀释。
(3 )油脂类供试品 取供试品,加人无菌十四烷酸异丙酯使溶解,或与最少量并能使供试品乳化的无菌聚山梨酯8 0或其他无抑菌性的无菌表面活性剂充分混勻。表面活性剂的温度一般不超过4 0 t:(特殊情况下,最多不超过45°C) ,小心混合,若需要可在水浴中进行,然后加人预热的稀释液使成1 : 1 0 供试液,保温,混合,并在最短时间内形成乳状液。必要时,用稀释液或含上述表面活性剂的稀释液进一步10倍系列稀释。
(4 )需用特殊方法制备供试液的供试品
膜剂供试品 取供试品,剪碎,加P H 7 .0无菌氯化钠-蛋白胨缓冲液,或P H 7 .2磷酸盐缓冲液,或胰酪大豆胨液体培养基,浸泡,振摇,制成1 : 1 0的供试液。若需要,调节供试液p H 值至6〜8。必要时,用同一稀释液将供试液进一步10倍系列稀释。
肠溶及结肠溶制剂供试品 取供试品,加人P H 6 .8无菌磷酸盐缓冲液(用于肠溶制剂)或PH7. 6 无菌磷酸盐缓冲液(用于结肠溶制剂),置45X:水浴中,振摇,使溶解,制成1 : 1 0 的供试液。必要时,用同一稀释液将供试液进一步10倍系列稀释。
气雾剂、喷雾剂供试品 取供试品,置一20°C或其他适宜温度冷冻约1小时,取出,迅速消毒供试品开启部位,用无菌钢锥在该部位钻一小孔,放至室温,并轻轻转动容器,使抛射剂缓缓全部释出。供试品亦可采用其他适宜的方法取出。用无菌注射器从每一容器中吸出药液于无菌容器中混合,然后取样检査。
贴裔剂供试品 取供试品,去掉防粘层,将粘贴面朝上放置在无菌玻璃或塑料器皿上,在粘贴面上覆盖一层适宜的无菌多孔材料(如无菌纱布),避免贴膏剂粘贴在一起。将处理后的贴膏剂放入盛有适宜体积并含有表面活性剂(如聚山梨酯8 0或卵磷脂)稀释液的容器中,振荡至少3 0分钟。必要时,用同一稀释液将供试液进一步10倍系列稀释。
2. 接种和稀释
按下列要求进行供试液的接种和稀释,制备微生物回收试验用供试液。所加菌液的体积应不超过供试液体积的1%。为确认供试品中的微生物能被充分检出,首先应选择最低稀释级的供试液进行计数方法适用性试验。
(1)试验组 取上述制备好的供试液,加入试验菌液,混勻,使每lm l供试液或每张滤膜所滤过的供试液中含菌量不大于lOOcfu。
(2 )供试品对照组 取制备好的供试液,以稀释液代替菌液同试验组操作。
(3)菌液对照组 取不含中和剂及灭活剂的相应稀释液替代供试液,按试验组操作加人试验菌液并进行微生物回收试验。
若因供试品抗菌活性或溶解性较差的原因导致无法选择最低稀释级的供试液进行方法适用性试验时,应采用适宜的方法对供试%液进行进一步的处理。如果供试品对微生物生长的抑制作用无法以其他方法消除,供试液可经过中和、稀释或薄膜过滤处理后再加人试验菌悬液进行方法适用性试验。
3 .抗菌活性的去除或灭活
供试液接种后,按下列“微生物回收” 规定的方法进行微生物计数。若试验组菌落数减去供试品对照组菌落数的值小于菌液对照组菌落数值的50% ,可采用下述方法消除供试品的抑菌活性。
(1 )增加稀释液或培养基体积。
(2 )加人适宜的中和剂或灭活剂。
中和剂或灭活剂(表2 )可用于消除干扰物的抑菌活性,最好在稀释液或培养基灭菌前加入。若使用中和剂或灭活剂,试验中应设中和剂或灭活剂对照组,即取相应量稀释液替代供试品同试验组操作,以确认其有效性和对微生物无毒性。中和剂或灭活剂对照组的菌落数与菌液对照组的菌落数的比值应在0 .5〜2 范围内。
(3 )采用薄膜过滤法。
(4 )上述几种方法的联合使用。
若没有适宜消除供试品抑菌活性的方法,对特定试验菌回收的失败,表明供试品对该试验菌具有较强抗菌活性,同时也表明供试品不易被该类微生物污染。但是,供试品也可能仅对特定试验菌株具有抑制作用,而对其他菌株没有抑制作用。因此,根据供试品须符合的微生物限度标准和菌数报告规则,在不影响检验结果判断的前提下,应采用能使微生物生长的更高稀释级的供试液进行计数方法适用性试验。若方法适用性试验符合要求,应以该稀释级供试液作为最低稀释级的供试液进行供试品检査。
4 .供试品中微生物的回收
表1所列的计数方法适用性试验用的各试验菌应逐一进行微生物回收试验。微生物的回收可采用平皿法、薄膜过滤法或M PN法。
(1 )平皿法 平皿法包括倾注法和涂布法。表1 中每株试验菌每种培养基至少制备2个平皿,以算术均值作为计数结果。
倾注法
取照上述“ 供试液的制备” “ 接种和稀释”和“抗菌活性的去除或灭活” 制备的供试液lm l,置直径90mm的无菌平皿中,注人15〜20ml温度不超过45*C熔化的胰酪大豆胨琼脂或沙氏葡萄糖琼脂培养基,混匀,凝固,倒置培养。若使用直径较大的平皿,培养基的用量应相应增加。按表1规定条件培养、计数。同法测定供试品对照组及菌液对照组菌数。计算各试验组的平均菌落数。
涂布法
取15〜20ml温度不超过4 5C的胰酪大豆胨琼脂或沙氏葡萄糖琼脂培养基,注人直径90mm的无菌平皿,凝固,制成平板,采用适宜的方法使培养基表面干燥。若使用直径较大的平皿,培养基用量也应相应增加。每一平板表面接种上述照“供试液的制备” “接种和稀释” 和“抗菌活性的去除或灭活” 制备的供试液不少于0.1ml。按表1规定条件培养、计数。同法测定供试品对照组及菌液对照组菌数。计算各试验组的平均菌落数。
(2)薄膜过滤法 薄膜过滤法所采用的滤膜孔径应不大于0.45pm,直径一般为50mm,若采用其他直径的滤膜,冲洗量应进行相应的调整。供试品及其溶剂应不影响滤膜材质对微生物的截留。滤器及滤膜使用前应采用适宜的方法灭菌。使用时,应保证滤膜在过滤前后的完整性6水溶性供试液过滤前先将少量的冲洗液过滤以润湿滤膜。油类供试品,其滤膜和滤器在使用前应充分干燥。为发挥滤膜的最大过滤效率,应注意保持供试品溶液及冲洗液覆盖整个滤膜表面。供试液经薄膜过滤后,若需要用冲洗液冲洗滤膜,每张滤膜每次冲洗量一般为100ml。总冲洗量不得超过1000ml,以避免滤膜上的微生物受损伤。
取照上述“供试液的制备” “ 接种和稀释” 和“抗菌活性的去除或灭活” 制备的供试液适量(一般取相当于lg 、lm l或10cm2的供试品,若供试品中所含的菌数较多时,供试液可酌情减量),加至适量的稀释液中,混匀,过滤。用适量的冲洗液冲洗滤膜。
若测定需氧菌总数,转移滤膜菌面朝上贴于胰酪大豆胨琼脂培养基平板上;若测定霉菌和酵母总数,转移滤膜菌面朝上贴于沙氏葡萄糖琼脂培养基平板上。按表1 规定条件培养、计数。每株试验菌每种培养基至少制备一张滤膜。同法测定供试品对照组及菌液对照组菌数。
(3)MPN法 M P N法的精密度和准确度不及薄膜过滤法和平皿计数法,仅在供试品需氧菌总数没有适宜计数方法的情况下使用,本法不适用于霉菌计数。若使用M P N法,按下列步骤进行。
取照上述“供试液的制备” “ 接种和稀释” 和“ 抗菌活性的去除或灭活” 制备的供试液至少3 个连续稀释级,每一稀释级取3 份lm l分别接种至3 管装有9〜10ml胰酪大豆胨液体培养基中,同法测定菌液对照组菌数。必要时可在培养基中加入表面活性剂、中和剂或灭活剂。接种管置30〜35°C培养3 天,逐日观察各管微生物生长情况。如果由于供试品的原因使得结果难以判断,可将该管培养物转种至胰酪大豆胨液体培养基或胰酪大豆胨琼脂培养基,在相同条件下培养1〜2 天,观察是否有微生物生长。根据微生物生长的管数从表3 查被测供试品每l g 或每lm l中需氧菌总数的最可能数。
5. 结果判断
计数方法适用性试验中,采用平皿法或薄膜过滤法时,试验组菌落数减去供试品对照组菌落数的值与菌液对照组菌落数的比值应在0 .5〜2 范围内;采用M P N法时,试验组菌数应在菌液对照组菌数的95%置信限内。若各试验菌的回收试验均符合要求,照所用的供试液制备方法及计数方法进行该供试品的需氧菌总数、霉菌和酵母菌总数计数。
方法适用性确认时,若采用上述方法还存在一株或多株试验菌的回收达不到要求,那么选择回收最接近要求的方法和试验条件进行供试品的检査。
上一篇:无菌控制
下一篇:霉菌的生物学特征
