中文版
|
English
|
加入收藏
|
客服热线:400-0532-596
产品
文章
海博微信公众号
海博天猫旗舰店
首 页
海博商城
微生物培养基
培养基目录
细胞培养基
食品卫生检验培养基
药典培养基
临床检验培养基
水质检测培养基
化妆品检测培养基
一次性卫生用品检验
即用型培养基
生化鉴定产品
培养基原材料
疫苗培养基
植物组织培养基
配套试剂
查看更多分类>>
仪器设备
实验室仪器
工业设备
微生物知识
原创文章
微生物基本知识
检测方法和标准
植物组培
实验室建设
培养基配方
技术支持
常用文档下载
质控报告
MSDS报告
CNAS报告
微生物特征图片
视频操作演示
行业标准
常见问题解答
关于海博
企业简介
联系方式
新闻中心
海博公告
海博动态
行业资讯
人才招聘
文章检索
海博原创文章-培养基原理及介绍
海博原创文章-标准解读
海博原创文章-知识拓展
微生物基本知识
微生物分类
微生物检测方法和标准
细菌基本知识和检测方法
真菌基本知识和检测方法
支原体基本知识和检测方法
病毒基本知识和检测方法
美国药典USP28微生物检测
中国药典微生物检测
FDA微生物检测方法
欧洲药典EP微生物检测
国家标准2003微生物检测方法
进出口SN标准微生物检测方法
微生物书籍
植物组织培养基本知识
农药兽药残留检测方法和标准
实验室建设
国家标准2008微生物检验标准
GB2016食品安全国家标准
常见细菌特征介绍
微生物特征图片
细胞色素氧化酶试验试剂
浅析MR-VP实验
脂酶试验培养基
PCFA培养基原理及实验现象
DNA试验培养基
琼脂培养基C(EP)标准的原理及...
磷酸酶试验培养基
硝酸盐还原试验培养基和试剂
脑心浸液液态培养基原理及现象
更多技术资料>>
微生物农药:守护作物健康的微观奇...
从微生物奥秘到人类防控智慧 徐建...
国家农业环境微生物种质资源库(辽...
肠道细菌的“人口普查”,数量变化...
专家:我国遏制微生物耐药工作已取...
农业微生物护航绿色“大食物”
扎实科研,为重大工程打牢地基(讲...
这些“太空特产”将揭示生命科学奥...
微生物用来通信的群体感应,却是抗...
更多资讯>>
硫酸盐还原菌专属培养基基础
抗生素检定培养基B
MTAT培养基
BBL液体培养基(不含葡萄糖)
40%蔗糖麦芽浸出物琼脂
木糖赖氨酸脱氧胆盐(XLD)琼脂...
HE琼脂(1kg)
亚硫酸铋(BS)琼脂(1kg)
四硫磺酸钠煌绿增菌液(TTB) ...
更多产品>>
开云online(中国)
>
微生物知识
->
海博原创文章——知识拓展
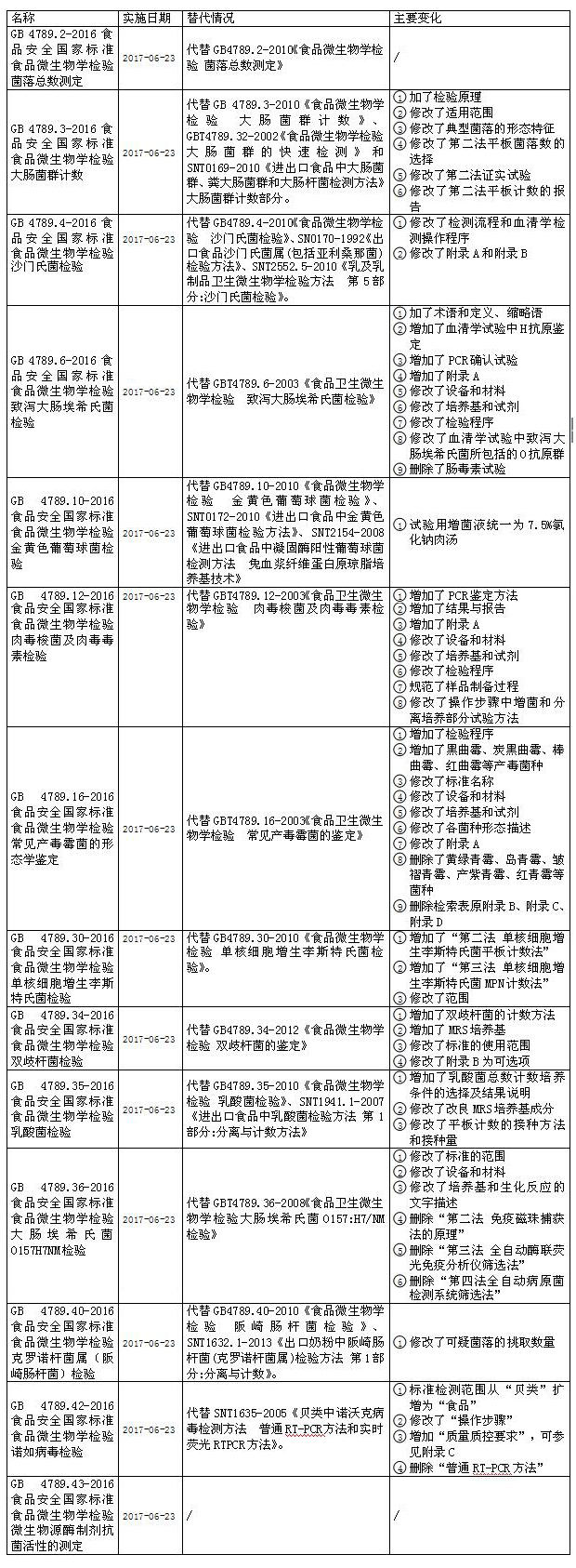
->GB 4789食品安全国家标准 食品微生物学检验更新内容
GB 4789食品安全国家标准 食品微生物学检验更新内容
王娟
录入时间:2017-3-2 10:03:48 来源:青岛海博生物
注:本文属海博生物原创,未经允许不得转载。
上一篇:
孟加拉红培养基上霉菌和酵母菌的区别
下一篇:
关于蜡样芽孢杆菌显色培养基的倒平板技巧
相关文章:
GB 4789.40克罗诺杆菌检验新旧标准对比详解
GB 4789.18食品微生物学检验 乳与乳制品采样和检样处理 新旧标准对比详解
GB 5009.89新旧标准对比详解
GB4789.4-2024食品中沙门氏菌检验新版标准更改详解
GB4789.28-2024培养基与试剂的质量要求新版标准更改详情
GB 4789.35乳酸菌检验新旧标准变化比较详解
GB与GB/T的区别和联系
GB4789.38《食品微生物学检验 大肠埃希氏菌计数》(征求意见稿)与2012版标准比对
KF链球菌琼脂培养基(GB8538-2022)的原理和使用方法
GB4789.2菌落总数测定新旧版本比较
开云online(中国)
|
关于我们
|
网上商城
|
在线客服
|
联系我们
扫码联系微信客服
联系电话
400-0532-596
业务联系电话
400-0532-596 0532-66087773
0532-66087762 0532-81935169
邮箱:qdhbywg@vip.126.com
地址:青岛市城阳区锦汇路1号A2栋
产品技术咨询
工作日(周一至周六8:00-18:00):
18562658263 13176865511
其它时段:13105190021
投诉与建议:13105190021 13006536294
(注:以上手机号均与微信同号)
©2001- 2024 版权所有 开云手机登录中心
鲁ICP备05018323号-1