

海博微信公众号
海博天猫旗舰店




1、我们在说“共用”时,“共用”的究竟是什么?
答:我们在说“可共用25g样品”时,事实上我们共用的是25g样品稀释后的样品匀液。(见后面流程图)
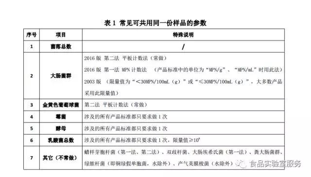
2、为什么有的参数能“共用”,有的却不能“共用”?
答:不同参数稀释方式相同时,即可共用同一份样品匀液进行检验检测(见表1)。有些参数对样品量或稀释液、增菌液有特殊要求的,则不可共用同一份样品匀液(见表2及表3)。
3、当产品标准已说明“致病菌限量应符合GB29921的规定”时,所涉及的致病菌参数都做5次。
4、罐头食品(除番茄酱罐头)、真空包装食品或所有采用商业无菌工艺生产的产品仅检验商业无菌,不检验其它微生物参数;番茄酱罐头仅检验霉菌,且必须采用第二法郝氏计数法。
二级采样方案与三级采样方案的区别与联系
1、依据《GB 4789.1-2016 食品微生物学检验 总则》,采样方案分为二级采样方案和三级采样方案,二级采样方案设有n、c、m值,三级采样方案设有n、c、m、M值。
n:同一批次产品应采集的样品件数;
c:最大可允许超出m值的样品件数;
m:对于三级采样方案,指的是微生物指标可接受水平限量值;对于二级采样方案,指的是最高安全限量值;
M:仅针对三级采样方案,指的是微生物指标的最高安全限量值。
2、国际食品微生物标准委员会 ( International Commission on Microbiological Specifications for Foods , ICMSF ) 所建议的采样量(n值)有5件、10件、15件、20件、30件、60件等几种,而目前我国食品安全国家标准中规定的采样量有1件、5件两种。
3、注意:所有三级采样都取5份进行检验,但不是所有取5份检验的都是三级采样!例如:当金黄色葡萄球菌限量值规定n=5,c=1,m=100,M=1000时,必须采用第二法平板计数法,此时属于三级采样;而当限量值规定n=5,c=0,m=0/25g时,则采用第一法定性检验,此时属于二级采样,而除此之外29921中所有的致病菌都是二级采样。
流程图:



云南华测检测认证有限公司陈仕宏原创分享。
上一篇:食品中常见18种微生物污染(附各种菌的杀灭条件汇总)
下一篇:微生物盲样检测过程分析
