中文版  |   English  |   加入收藏  |   客服热线:400-0532-596
海博微信公众号
海博天猫旗舰店
微生物技术资料
文章检索
  开云online(中国) > 微生物知识->常见细菌特征介绍->紫色非硫细菌

紫色非硫细菌



录入时间:2019-8-27 9:59:15 来源:青岛海博生物

     紫色非硫细菌与着色杆菌科、外硫红螺菌科并列,同属于光合细菌。

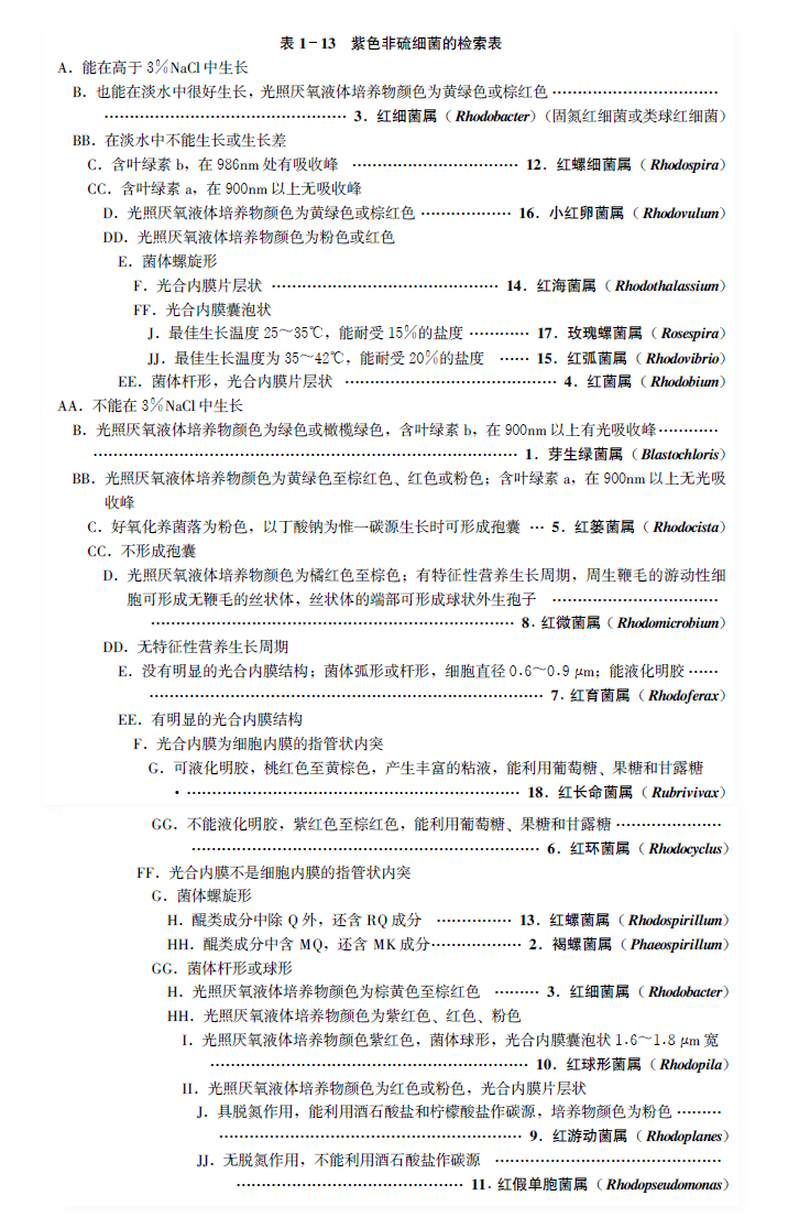
紫色非硫细菌下面包含着红细菌属、红螺细菌属、小红卵菌属、红菌属红海菌属、玫瑰螺均属、红弧菌属、芽生绿菌属、红篓菌属、红微菌属、红育菌属、红环菌属、红长命菌属、红螺菌属、褐螺菌属、红球菌属、红游动菌属、红假单胞菌属等。

 

 

 

上一篇:嗜盐红螺菌属(HalorhodospiraImhoff and Siiling, 1996)

下一篇:芽生绿菌属(Blastochloris Hiraishe, 1997)

相关文章:
紫色细菌的应用 紫色色杆菌
开云online(中国) | 关于我们 | 网上商城 | 在线客服 | 联系我们
业务联系电话
   400-0532-596 0532-66087773
   0532-66087762 0532-81935169
邮箱:qdhbywg@vip.126.com
地址:青岛市城阳区锦汇路1号A2栋
产品技术咨询
  工作日(周一至周六8:00-18:00):
  18562658263 13176865511
  其它时段:13105190021
投诉与建议:13105190021 13006536294
(注:以上手机号均与微信同号)