中文版
|
English
|
加入收藏
|
客服热线:400-0532-596
产品
文章
海博微信公众号
海博天猫旗舰店
首 页
海博商城
微生物培养基
培养基目录
细胞培养基
食品卫生检验培养基
药典培养基
临床检验培养基
水质检测培养基
化妆品检测培养基
一次性卫生用品检验
即用型培养基
生化鉴定产品
培养基原材料
疫苗培养基
植物组织培养基
配套试剂
查看更多分类>>
仪器设备
实验室仪器
工业设备
微生物知识
原创文章
微生物基本知识
检测方法和标准
植物组培
实验室建设
培养基配方
技术支持
常用文档下载
质控报告
MSDS报告
CNAS报告
微生物特征图片
视频操作演示
行业标准
常见问题解答
关于海博
企业简介
联系方式
新闻中心
海博公告
海博动态
行业资讯
人才招聘
质控报告
MSDS报告
CNAS报告
实验操作视频
微生物特征图片
行业标准下载
常用文档下载
常见问题集锦
常用文档下载
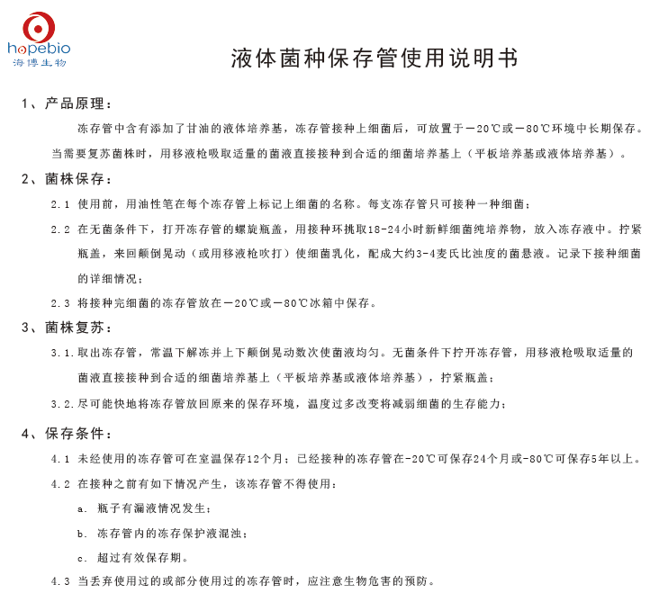
液体菌种保存管使用说明书
开云online(中国)
|
关于我们
|
网上商城
|
在线客服
|
联系我们
扫码联系微信客服
联系电话
400-0532-596
地 址:青岛市城阳区锦汇路1号A2栋
业务联系:400-0532-596 0532-66087773
0532-66087762 0532-81935169
邮 箱:qdhbywg@vip.126.com
产品技术咨询
工作日(周一至周六8:00-18:00):
18562658263 13176865511
其它时段:13105190021
投诉与建议:13105190021 13006536294
(注:以上手机号均与微信同号)
©2001-2025 版权所有 开云手机登录中心
鲁ICP备05018323号-1