中文版
|
English
|
加入收藏
|
客服热线:400-0532-596
产品
文章
海博微信公众号
海博天猫旗舰店
首 页
海博商城
微生物培养基
培养基目录
细胞培养基
食品卫生检验培养基
药典培养基
临床检验培养基
水质检测培养基
化妆品检测培养基
一次性卫生用品检验
即用型培养基
生化鉴定产品
培养基原材料
疫苗培养基
植物组织培养基
配套试剂
查看更多分类>>
仪器设备
实验室仪器
工业设备
微生物知识
原创文章
微生物基本知识
检测方法和标准
植物组培
实验室建设
培养基配方
技术支持
常用文档下载
质控报告
MSDS报告
CNAS报告
微生物特征图片
视频操作演示
行业标准
常见问题解答
关于海博
企业简介
联系方式
新闻中心
海博公告
海博动态
行业资讯
人才招聘
青岛海博生物——关于培养基出具CNAS报告的说明
关于培养基标签上保存条件的各项释义
青岛海博产品--非医疗器械声明
青岛海博培养基变更函(涉及GB4789.4-2024沙门氏菌检验
关于厌氧产气包2-8度保存的温馨提示
培养基生产中不选用转基因原料的说明
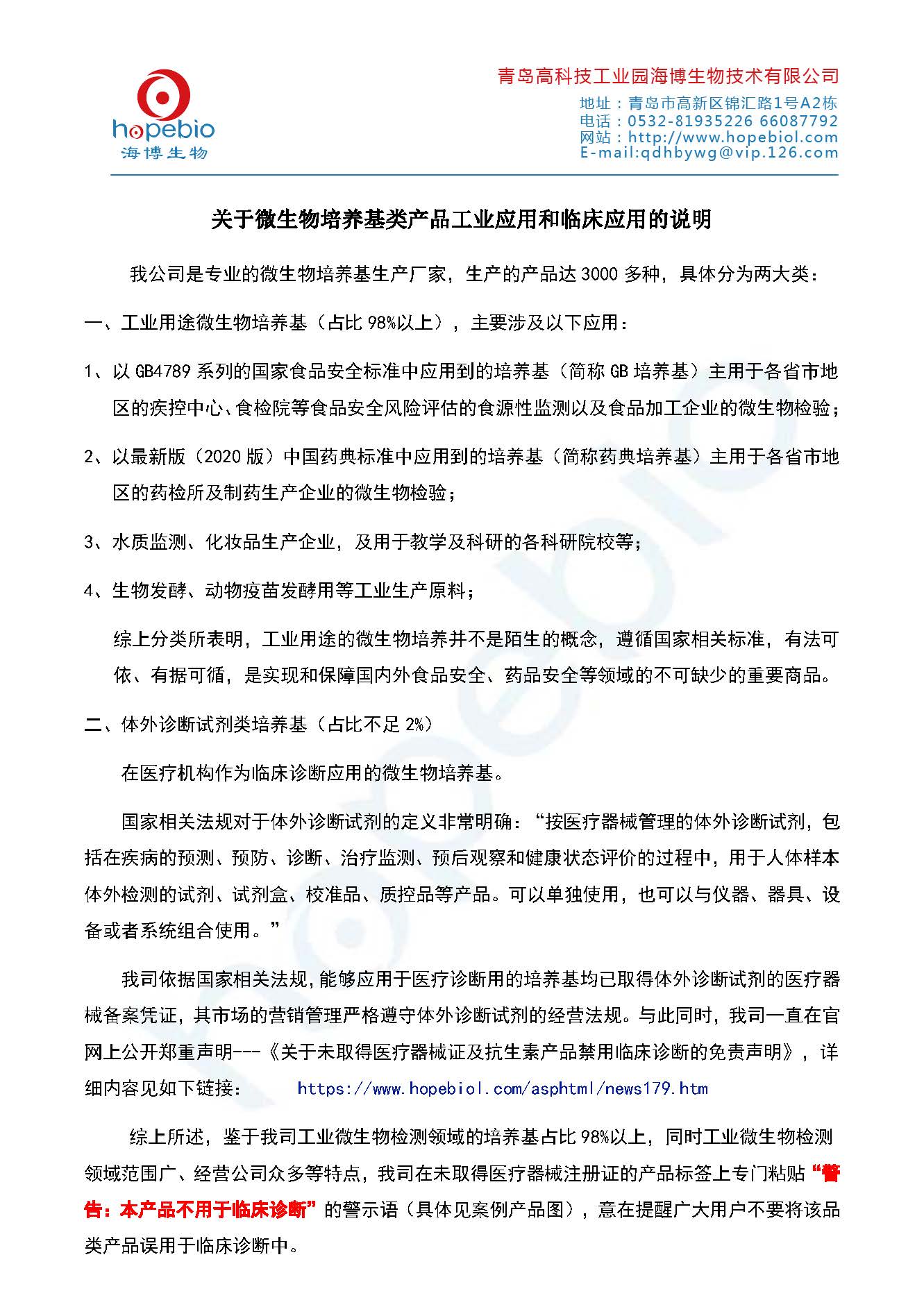
关于微生物培养基类产品工业应用和临床应用的说明
关于未取得医疗器械证及抗生素产品禁用临床诊断的免责声明
关于微生物培养基添加剂-抗生素类产品禁用于临床治疗的免责声明
更多公告>>
抗生素检定培养基B
MTAT培养基
BBL液体培养基(不含葡萄糖)
40%蔗糖麦芽浸出物琼脂
木糖赖氨酸脱氧胆盐(XLD)琼脂...
HE琼脂(1kg)
亚硫酸铋(BS)琼脂(1kg)
四硫磺酸钠煌绿增菌液(TTB) ...
TLE培养基
更多产品>>
PCFA培养基原理及实验现象
DNA试验培养基
琼脂培养基C(EP)标准的原理及...
磷酸酶试验培养基
硝酸盐还原试验培养基和试剂
脑心浸液液态培养基原理及现象
《中国药典》中质控菌株的管理解析
磷酸氢二钠、柠檬酸缓冲液
0.05mol pH2...
更多技术资料>>
开云online(中国)
-
海博公告
关于微生物培养基类产品工业应用和临床应用的说明
录入时间:2023-8-3 9:13:31
上一篇:
关于未取得医疗器械证及抗生素产品禁用临床诊断的免责声明
下一篇:
培养基生产中不选用转基因原料的说明
开云online(中国)
|
关于我们
|
网上商城
|
在线客服
|
联系我们
扫码联系微信客服
联系电话
400-0532-596
业务联系电话
400-0532-596 0532-66087773
0532-66087762 0532-81935169
邮箱:qdhbywg@vip.126.com
地址:青岛市城阳区锦汇路1号A2栋
产品技术咨询
工作日(周一至周六8:00-18:00):
18562658263 13176865511
其它时段:13105190021
投诉与建议:13105190021 13006536294
(注:以上手机号均与微信同号)
©2001- 2024 版权所有 开云手机登录中心
鲁ICP备05018323号-1